欢迎您登陆陕西省第二商贸学校网站
站内搜索:
首 页
学校概况
学校简介
机构设置
校级领导
校园风光
校友聚会厅
校园新闻
校园新闻
通知公告
教学管理
教务动态
精品课程
技能大赛
实践教学资源
学生管理
德育与纪律
学籍与资助
校园安全
政务与党群
学校文件
党风廉政
党建工作
党的二十届四中全会精神
教师风采
师资力量
中高级职称
教学名师
招生与就业
招生动态
在线报名
招生简章
就业信息
学校共青团
团委动态
学生社团
争鸣文学社
在线留言
校园新闻
校园新闻
通知公告
当前位置:
首页
>>
校园新闻
>>
通知公告
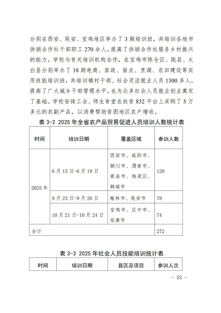
2025年陕西省第二商贸学校教育质量年度报告
[ 信息发布:管理员 | 发布时间:2025-12-24 | 浏览:
4720
次 ]
2025年陕西省第二商贸学校教育质量年度报告.pdf
[上一篇] 陕西省第二商贸学校中西面点实训室维修改造招标公告
[下一篇] 学校公寓管理招标公告
学校概况
学校简介
机构设置
校级领导
校园风光
校友聚会厅
校园新闻
校园新闻
通知公告
教学管理
教务动态
精品课程
技能大赛
实践教学资源
学生管理
德育与纪律
学籍与资助
校园安全
政务与党群
学校文件
党风廉政
党建工作
深入学习宣传贯彻党的二十届四中全会精神
招生与就业
招生动态
招生简章
就业信息
版权所有:陕西省第二商贸学校 地址:陕西省宝鸡市西宝路50号 邮编:721006 电话:0917-3361505
陕ICP备19021324号
网站总访问量:21162919 今日访问量:19039 技术支持
:
宝鸡世纪网络
陕公网安备 61030202000313号